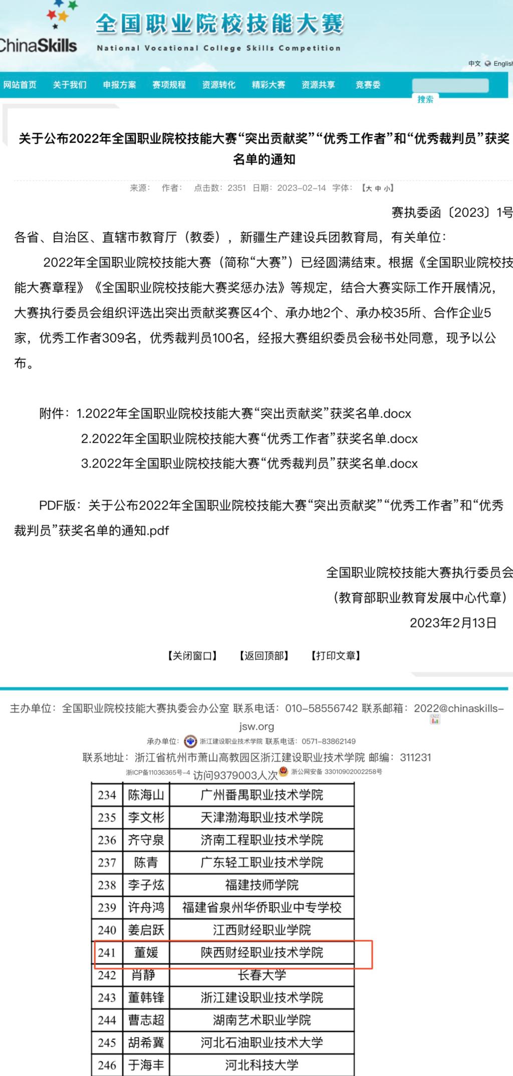
2月13日,全国职业院校技能大赛执行委员会发布了《关于公布2022年全国职业院校技能大赛“突出贡献奖”“优秀工作者”和“优秀裁判员”获奖名单的通知》(赛执委函〔2023〕1号),我校数字商务学院院长董媛教授荣获2022年全国职业院校技能大赛“优秀工作者”称号。

全国职业院校技能大赛,是教育部发起并牵头,联合国务院有关部门以及有关行业、人民团体、学术团体和地方共同举办的一项公益性、全国性职业院校学生综合技能竞赛活动,是专业覆盖面最广、参赛选手最多、社会影响最大、联合主办部门最全的国家级职业院校技能赛事。
董媛作为2022年全国职业院校技能大赛(中职组)电子商务技能赛项监督仲裁长,在大赛组委会领导下,对指定赛项的比赛筹备组织工作全程现场监督。在大赛筹备与组织实施的各个环节,她圆满完成了赛前、赛中、赛后三个阶段共计12个模块工作:设备设施管理监督、安全管理监督、赛题管理监督、裁判培训工作监督与身份确认、赛场纪律监督、抽签加密监督、成绩评定与统分监督、成绩抽检复核、解密监督、成绩公示、成绩发布与留档备案监督、申诉与仲裁以及监督工作汇报,为全国职业院校技能大赛的顺利开展做出了积极贡献,得到了承办院校、技术支持单位以及参赛教师的好评。
我校始终以培养高素质技术技能人才为己任,将“岗、课、赛、证”的融通贯穿于日常教学工作,同时不断加强中高职衔接,注重提升教师服务中职院校技能大赛的能力。2019年以来,学校办学规模逐年扩大,招生专业扩大到39个,学生在国家级、省级、行业各类技能大赛中累计获奖120余项,教师在教学能力大赛、技能竞争中获各类奖项70多项,续写了财经黄埔新的篇章。
(图片:许潇 核稿:董媛)